首頁
香港
日遊
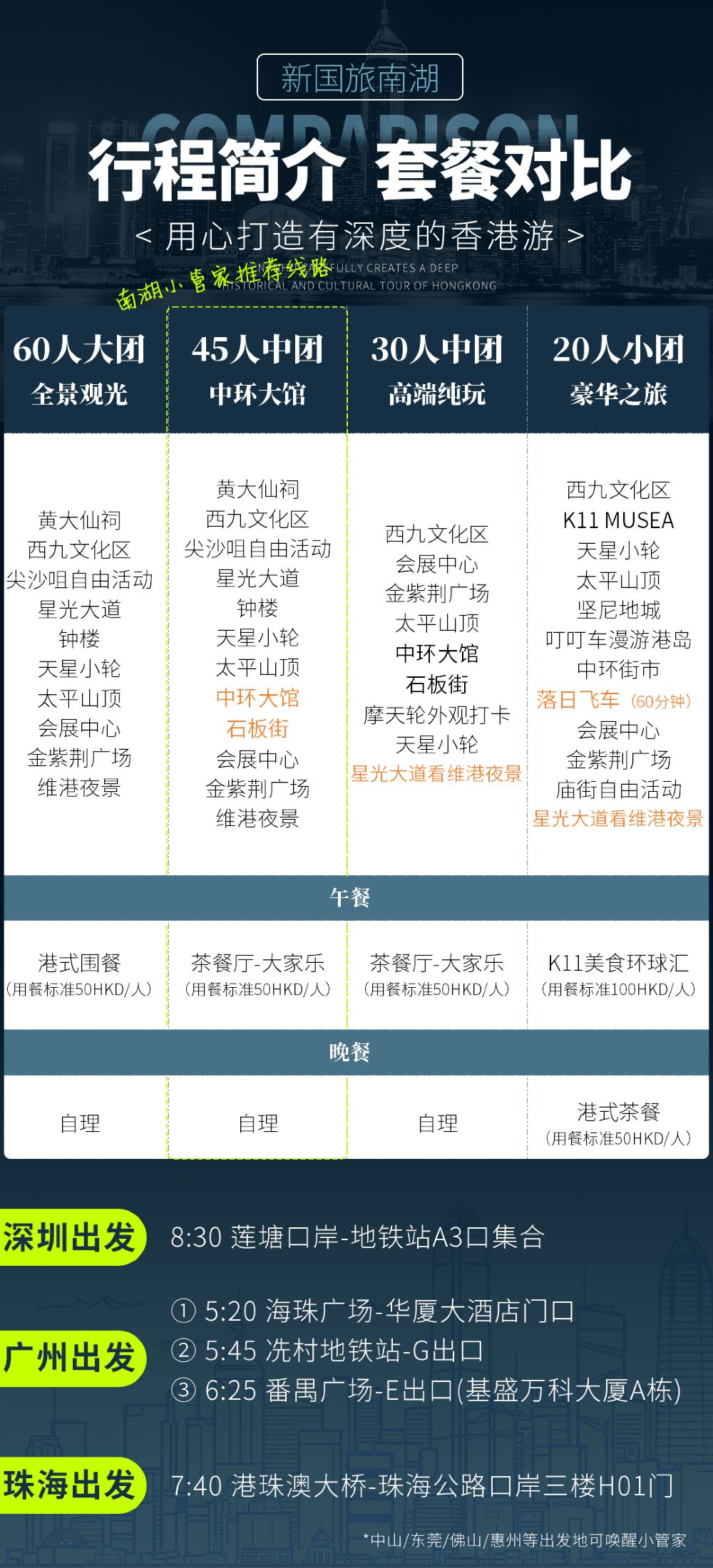
【香港一日遊-港式圍餐】太平山頂+星光大道+尖沙咀+維港夜景
產品 ID: 88912126
查看全部 18 張照片
【香港一日遊-港式圍餐】太平山頂+星光大道+尖沙咀+維港夜景
4.7
/5
很好
(255 則評論)
4K+ 份已訂
中文
明日可用
立即確認
有條件取消
起價
TWD254
/人
產品特色
【三重體驗維港】①星光大道賞港島天際線 ②天星小輪橫渡維港 ③太平山頂俯瞰壯闊的港灣
【行程透明】頁面披露即為真實行程,所見即所得,幫父母訂行程、親子出遊、帶朋友,都可以放一百個心
【20年深耕港澳】我們知道哪裡好玩,跟著南湖,不需要查找繁雜的攻略,不走彎路,每個景點安排都是精華
用戶評論
4.7
/5
很好
(255 則評論)
查看全部
匿名用戶
Sat Nov 08 2025
5.0
非常好
已經是第二次選擇這家的香港旅遊團了,體驗依然超出預期!這次給家裡長輩報的,旅遊團適合中老年人,不用走太多路。客服言言服務細緻入微,耐心解答所有問題;領隊李軍知識豐富,講解生動有趣,還特別照顧長者孩子。行程安排合理,無強制購物,餐食也很美味。已經推薦給朋友們,下次還會繼續選擇!
訪客
Fri Oct 10 2025
5.0
非常好
一日遊該打卡的都打卡了,這個行程適合一次沒來過香港的,性價比非常高,中午中餐能吃飽,行程緊湊,就是過關時間太久了,早上7.30集合後,自己過關,9點才出發,等的時間確實太久了,希望改進?
匿名用戶
Sun Aug 31 2025
5.0
非常好
導遊挺好的,暑假旺季連軸轉,工作很辛苦,但是也有盡力照顧團裏的每個人。午餐的大家樂還不錯的,小孩喜歡吃。行程很緊湊,帶小朋友走馬觀花逛逛足夠了,性價比比較高,純玩沒有購物🛍~小朋友配合得好,對香港之旅表示滿意。
訪客
Wed Jul 23 2025
5.0
非常好
滿分導遊!無論是從哪些方面都不可挑剔,前一天晚上很耐心的幫助我們告知通關方法和注意事項,耐心講解香港景色,沒有任何強制購物,純玩還去了幾乎所有景點,後面結束時,行李不小心丟在大巴車上,本來想着第2天再讓幫我們送回酒店去,結果大哥直接自費幫我去追旅遊團的大巴車,幫我拿回來行李,簡直是給1萬分都不爲過,下次有機會還會來報名
訪客
Sun Oct 05 2025
5.0
非常好
非常棒的團,路線經典,導遊專業,領隊負責,收費清晰,非常棒的團,推薦,孫領隊很給力,kk很風趣
產品詳情
港澳連遊,點擊跳轉連結-->>
澳門一日遊
收起
適用條件
成人:3–79 歲
嬰兒:2 歲或以下
取消及更改訂單政策
如果在使用日期前1天的18:00前提交取消申請,將免取消手續費。
如果在使用日期前1天的23:59前提交取消申請,將酌收 90% 取消手續費。
如果在使用日期的 23:59 前申請取消,將酌收 100% 費用。
如果已套用折扣,將以折扣前的價格計算費用,且不會超過實際付款金額。
無法僅部分退款。
本頁有部分資訊是由 AI 翻譯所提供
常見問題
當地體驗推薦
Trip.com 精選
香港熱門旅遊產品
香港熱門體驗
探索更多
人氣體驗推薦
香港中環摩天輪+太平山頂
香港大嶼山一日遊
香港麥理浩徑第一段健行1日遊:破邊洲/地質公園/東壩/浪茄灣
西九文化區+中環+太平山頂+星光大道+維多利亞港一日遊
3小時必吃美食之旅:與在地人同享香港風味
香港赤柱+黃大仙祠+金紫荊廣場
香港一日遊 珠海走港珠澳大橋深圳出發太平山頂天星維港遊維多利亞
香港太平山頂一日遊
廣州/深圳/珠海出發香港悅享中環純玩一日遊30人內+2正餐
香港出發的澳門私人訂製一日遊
香港頭等艙一日遊
香港旺角+油麻地+尖沙咀+中環+太平山頂+維多利亞港一日遊
香港大學研發遊
香港迪士尼樂園一日遊
香港山頂纜車+蠟像館+叮叮車+米其林晚餐20人小團體純玩一日遊
香港的船舶體驗
香港景點&體驗
香港一日遊
香港的食物及飲料
香港美食優惠
香港簽證服務
香港衝浪體驗
香港上網方案
香港Spa&按摩
香港旅遊服務
廈門Spa&按摩
台北美食優惠
清邁eSIM&SIM卡
台北Spa&按摩
雲南上網方案
上海景點&體驗
雲南eSIM&SIM卡
日本船票
重慶eSIM&SIM卡
九寨溝eSIM&SIM卡
奧彼林號 OPULANCE夜遊湄南河
溫哥華市區 一日遊
西安半日英文團體遊覽:兵馬俑博物館
紐西蘭米爾福德峽灣一日遊
日本沖繩+萬座毛+美國村+美麗海水族+國際通
華嚴寺半日遊
8人小團恩施鶴峰屏山峽谷一日遊
墨西哥城一日遊三大遺址
南靖雲水謠古鎮+福建土樓設施+福建土樓王設施一日遊
貴州烏蒙大草原+海坪千戶彝寨,可搭小火車到玉捨森林公園