首頁
芭達雅
日遊
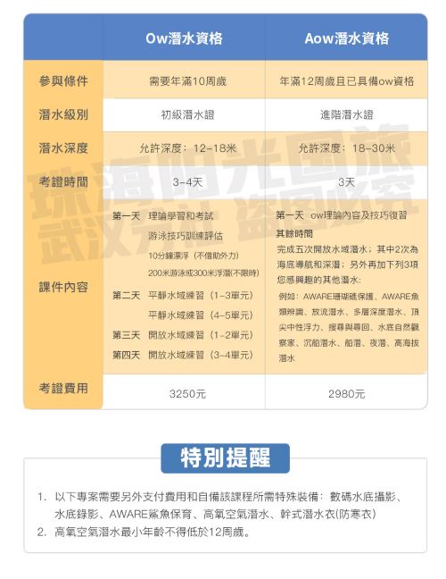
泰國芭達雅潛水一日遊/有證無證潛水/浮潛/OW、AOW考證
查看全部 13 張照片
泰國芭達雅潛水一日遊/有證無證潛水/浮潛/OW、AOW考證
4.5
/5
很好
(20 則評論)
400+ 份已訂
英文
可用車輛
12 人座中型巴士、10 人座中型巴士、9 人座迷你巴士、8 人座迷你巴士
明日可用
訂單確認
有條件取消
起價
TWD1,185
/人
用戶評論
4,5
/5
很好
(20 則評論)
查看全部
訪客
Wed Oct 08 2025
5,0
非常好
好👌🏻👌🏻👌🏻👌🏻👌🏻👌🏻👌🏻👌🏻👌🏻👌🏻
_TIUS******p0ondh
Sat Jun 28 2025
4,0
不錯
推薦新茶來此行。
訪客
Tue May 21 2024
5,0
非常好
總體超讚,體驗很棒,性價比高,服務很好。格蘭島又名蘭島,是一座珊瑚島嶼,泰國人把它稱之爲“百萬之島”,而中國人給它取了一個浪漫的名字,叫它“蜜月島”,因爲很多年輕男女來到芭提雅最喜歡在這個島嶼上度假蜜月。格蘭島沙幼水清,細軟柔情,風景名勝特別多,很多歐美遊客喜歡在這裏的沙灘上沐浴陽光。格蘭島是中國遊客旅遊泰國曼巴線上必去的一個項目。接送平常的方便,教練也特別的專業,一對一教學並且全程跟隨,水下能看到魚羣,海膽。
E33****1505
Thu Jun 20 2024
5,0
非常好
行程緊密,所有接送都好好 教練都好好態度,教到無證嘅人點去潛,點運用呼吸技巧
_TITW******ejdzlc
Wed Oct 30 2024
5,0
非常好
導潛友善,但能見度差到靠北,因爲是陪潛,所以能到的深度及海域有限,也許純AOW的潛點會好很多
產品詳情
收起
適用條件
成人:9 歲或以上
取消及更改訂單政策
如果在使用日期前1天的17:00前提交取消申請,將免取消手續費。
如果在使用日期前1天的23:59前提交取消申請,將酌收 95% 取消手續費。
如果在使用日期的 23:59 前申請取消,將酌收 100% 費用。
如果已套用折扣,將以折扣前的價格計算費用,且不會超過實際付款金額。
無法僅部分退款。
常見問題
當地體驗推薦
Trip.com 精選
芭達雅熱門旅遊產品
芭達雅熱門體驗
熱銷商品
人氣體驗推薦
人氣目的地
芭堤雅:真理寺門票
芭達雅MAX泰拳館
大象叢林保護區:半日上午行程
芭提雅Black Water King 黑水王射擊
芭達雅海洋天空夜遊船
芭達雅 89 秀門票
泰國曼谷來回 芭提雅四方水上市場+老虎園+東芭樂園一日遊
泰國芭達雅格蘭島出海+東方嘉年華海天盛筵一日遊
芭達雅89秀門票
芭堤雅6996秀門票
芭達雅信不信由你博物館
泰國芭達雅大象村一日遊Mongchang cafe旺昌咖啡館
從 Koh Mak 出發:共乘渡輪和麵包車前往芭堤雅
芭達雅探索之旅 – 一日遊,探索主要地標
芭堤雅99秀門票預訂
芭達雅特色體驗
芭達雅景點&體驗
芭達雅機場貴賓室&行李運送
芭達雅巴士票券
芭達雅船票
芭達雅衝浪體驗
芭達雅eSIM&SIM卡
芭達雅的健康及 Spa
芭達雅上網方案
芭達雅遊艇租賃
芭達雅水上活動
日本eSIM&SIM卡
廈門eSIM&SIM卡
日本交通票券
蘇州Spa&按摩
熊本eSIM&SIM卡
上海Spa&按摩
福岡eSIM&SIM卡
清邁eSIM&SIM卡
台灣eSIM&SIM卡
台北戶外活動
美國安克拉治市區輕鬆遊-輕健行-地震公園-塗鴉沙灘-可客製化
慕尼黑國王湖&魔法森林私人訂製一日遊
美國舊金山-金門大橋-漁人碼頭-九曲花街+包車
美國亞特蘭大市區一日遊-可客製化
阿克雷裡:賞鯨之旅
布魯塞爾一日遊-皇家廣場+薩布隆藝術區+復古街區-中文地陪
慕尼黑瑪利亞廣場+穀物市場+宮廷啤酒屋+英國花園-中文地陪
菲律賓杜馬蓋地出發:拜斯灣追海豚一日遊
法蘭克福十小時:海德堡老橋+聖靈大教堂
普吉島中文一日遊:卡倫咖啡廳觀景·山頂大佛·普吉鎮·神仙半島
澳門精彩體驗
釜山精彩體驗
張家界精彩體驗
香港精彩體驗
曼谷精彩體驗
北京精彩體驗
芭達雅精彩體驗
重慶精彩體驗
山中湖村精彩體驗
富士吉田市精彩體驗